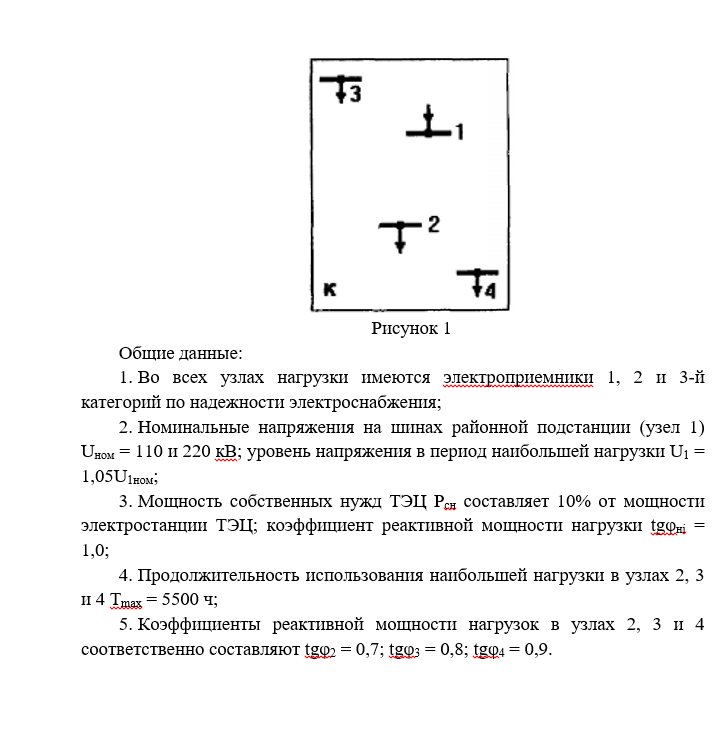
Контрольная работа по дисциплине «Электрические станции и подстанции»
Вариант 9

Нужна оригинальная работа? Ответы на тесты? И многое другое можно заказать кликнув сюда 👆
Контрольная работа по дисциплине «Электрические станции и подстанции»
Вариант 9
Если Контрольная работа на тему Контрольная работа по дисциплине «Электрические станции и подстанции» ТулГу Вам не подходит? Не беда! посмотрите похожие работы в Нашем поиске:)